OpenTV ION app publication for operators
Overview
There are five phases in the OpenTV ION app publication process:
Phase 1 – Prerequisites: initiating publication with the app store, understanding roles and responsibilities.
Phase 2 – Preparation: organising the content and customising the app with operators' branding.
Phase 3 – Verification: E2E app testing and verification with the app store guidelines.
Phase 4 – Signing: preparing the app for publication using the operators' legal entity.
Phase 5 – Submission: publishing the app.
Parties involved in publishing the OpenTV ION app:
Operators – Own the content rights, owns the app store account and is legally responsible for the OpenTV ION app in the app store.
NAGRAVISION – The OpenTV ION app developer, provides signed app software.
App Store – Amazon, Apple, Google, Samsung and LG on each of their respective app stores and have their own submission processes.
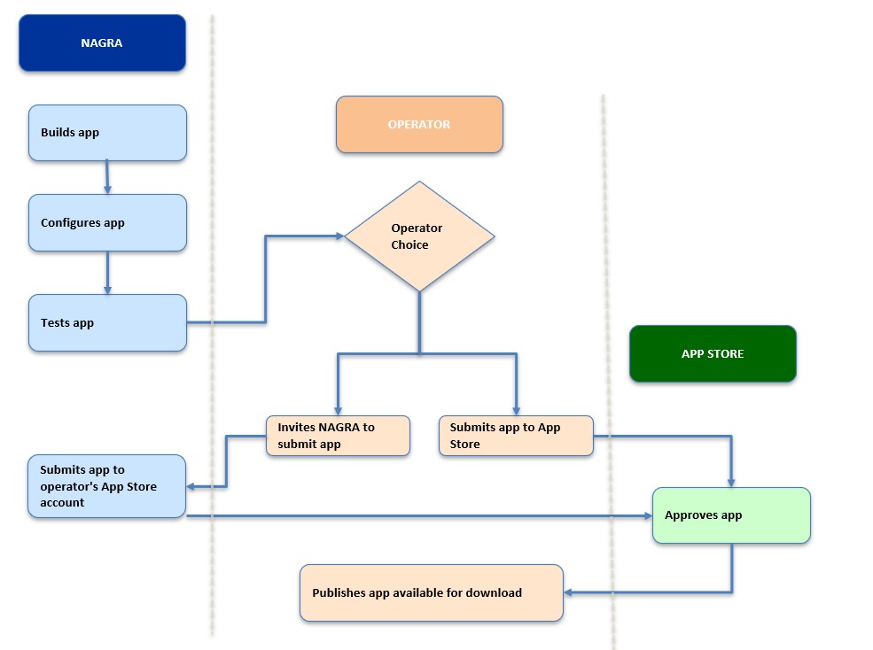
Information Flow

Phase 1 - Enrolling in the App Store Developer Account
Operators must initiate the submission process to the app store as the legal relationship is between the app store and the operator.
Operators must enrol with each of the app stores (Apple, Amazon and Google) and create a developer account with each store.
Operators will be legally and financially responsible for the published app.
Phase 2 - Preparing the App for Submission
Operators to supply:
Video content for the app
App icons for the launcher
Branding and configuration (see the branding and configuration guide)
Additional content for the app store catalog:
Legal entity
App name
Content to merchandise the app for app store catalog:
Hero artwork
App screenshots
App description
Phase 3 - App Testing and Verification
The application will be tested with the operators' content and metadata.
NAGRAVISION has an app submission template that follows each of the store guidelines.
Changes that are outside the template risk submission rejection; guidelines can be found here:
Phase 4 - Signing the App
The OpenTV ION app is signed using the operator's app store certificate, provided by the app store.
Phase 5 - Submitting the App
Operators submit the OpenTV ION app and complete the store application process to the app store. The app store submission process can be found here:
Roles and Responsibilities
NAGRAVISION acts as the app developer and provides signed software.
OPERATORS own the developer account and ongoing relationships with the stores and deployed apps.
APP STORES, each organization has its own unique submission processes for their app stores
Operators
Are responsible for:
App store account ownership
Content/Content rights
Legal and financial (in app purchases) contact to the app store
Providing app store metadata: app name, legal entity name
App store publication
Testing the app (together with NAGRAVISION)
Making sure the app follows the app store guidelines and regulations
App Stores (Amazon, Apple, Google)
Are responsible for:
App store submission guidelines
Test suite for app submission process
Final deciding body on whether the app can be published in the app store
NAGRAVISION
Is responsible for:
Developing, maintaining and delivering signed software (OpenTV ION app) branded and configured for operators.
App customisation per operators requirements
Helping operators submit app metadata: hero artwork, app screenshots, descriptions etc.
System integration validation before final publishing of application.