Skip to main content
Skip table of contents

Session control with SRM

Use of Session Resource Manager (SRM) for session management is to be deprecated in favour of Secure Session Manager (SSM). See Session control with SSM.

The OpenTV Platform provides OTT session management to limit the number of concurrent streams and control the amount of bandwidth consumed by client apps. The limit is a global value that applies to all accounts.

This limit is set by NAGRA in accordance with customer requirements.

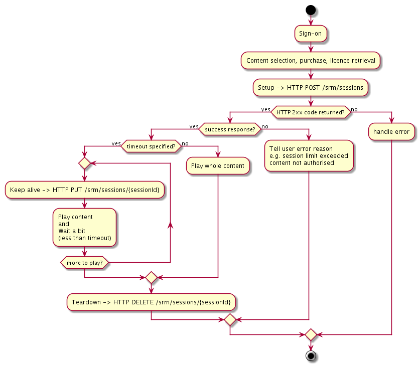
The client apps attempt to set-up a session for each new playback session, and the Session Resource Manager (SRM) enforces this limit. In addition, SRM offers an API for the operator to retrieve the existing sessions of a given customer account and tear-down an existing session at any time. The following diagram shows the simplified logical flow of the client application for the nominal use case.



SRM can sometimes under-count the number of streams that a user is playing if playback is started on more than one device within a short span of time. This limitation does not enable account sharing at scale, but it can be reproduced in the lab. 
If necessary, users who attempt to exploit this limitation can be identified via the user behaviour report or through user activity vault reporting.


The following use cases are supported:



JavaScript errors detected

Please note, these errors can depend on your browser setup.

If this problem persists, please contact our support.