Skip to main content
Skip table of contents

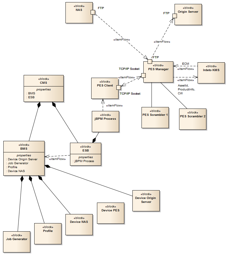
Irdeto PES scrambler integration

The following pages describe integration of the Irdeto PES scrambler interface.

The systems involved in the PES integration architecture are shown in the diagram below.

The CMS (BMS+ESB)  is integrated the with the Irdeto PES Manager through the PES - MAS Interface. 

  • The PES Manager is controlled by the NAGRA CMS acting as the Middleware Application Server (MAS) over a state-full TCP/IP connection.
  • The PES-MAS interface consists of two XML documents which adhere to a DTD (PESSession.dtd), representing the MAS/NAGRA CMS request session and the  PES Manager reply sesssion.
  • The PES Manager interprets the Request Session XML to command the PES Scramblers. 


JavaScript errors detected

Please note, these errors can depend on your browser setup.

If this problem persists, please contact our support.